Architecture of Ethics

A Book on the Architecture or Structure of Ethics and Ethical Behavior

Book and Journal of Mattanaw
Volume I, Book II, §v, Draft
Publisher: PlaynText, Tempe, Arizona

Publisher

Copyright © 2024 by Mattanaw. All Rights Reserved.

Publisher: PlaynText Location: Tempe, Arizona

PlaynText is dedicated to the publication of high quality journal publications issued in premium book format, as book/journal hybrids. Each publication is intended to be an illustration, potentially, of the maximum and least-inhibited use of free thought and free expression.

Copying, distributing, plagiarising, processing, storing, and serving the contents of this book is a violation of intellectual property, unless otherwise indicated by the copyright holder elsewhere, as it relates to this specific issue of the Book and Journal of Mattanaw. For permission to use any contents of this book, please contact the author at http://mattanaw.org/com.html.

Published by PlaynText, Inc, companies wholly owned by the author, Mattanaw, Mattanaw, (formerly “Christopher Matthew Cavanaugh”).

Printed in Tempe, Arizona, in the United States of America.

Published and printed by PlaynText, an imprint of PlaynText, Inc.

The Publisher is not responsible for the content of others produced on websites, applications, social media platforms, or information related storage or AI systems. The processing of this Book and Journal by an AI System is prohibited.

Library of Congress Control Number (pending)

Library of Congress ISSNs: 2998-713X (Online), 2998-7121 (Print)

Author

Artist/Author: The Honorable Dr.9 Mattanaw, Christopher Matthew Cavanaugh, Retired

Interdisciplinarian with Immeasurable Intelligence. Lifetime Member of the High Intelligence Community.6

Former Chief Architect, Adobe Systems

Current President/Advisor, Social Architects and Economists International.

CEO PlaynText | CEO PlainText

Contact:

Resumé

Contents

Edit History

Friday, December 16th, 2022, at 5:11 PM Cairns, Australia Time

Introduction

This book and journal is the culmination of a long period of architectural planning both for software and for life behavior.

When I was working my first role as a software architect, I realized quickly that it was a much more fitting career for my way of thinking than software engineering, or other careers I had. It enabled me to express my skills and talents, and intellect, in a way that was trusted and used by large clients.

Later I worked as a solution consultant (the title also had by Edward Snowden), working for the federal government for the United States, and Canada. Before leaving Adobe Systems, I was made Chief Architect; and after departing, I created my own successful consulting firm guiding large corporations worldwide.

This history may give one the false impression, however, that my primary area of expertise is software or software architecture, business architecture, or consulting. While it is true that I excelled in this domain, I am more expert in Ethics and Moral Philosophy. I blended my earlier experiences in Psychology and Ethics into my everyday behavior and plans in my work doing architecture at the highest level. I did not characterize my work in moral philosophy as architectural until more recently; however, the same intelligences utilized in my career are the same as those employed earlier, and of course, I’m the same person. My interests in Moral Philosophy come from teenage interests, and preoccupations, which antedate any software development, but not work with computers, as is the case with anyone who was raised in an environment that had computer access and computer curriculum requirements. My first exposure to computers was in elementary school, using the Apple IIGS and perhaps similarly modeled early Apple systems, in the 1980s.

Here I am able to share some free software architecture diagrams and materials that I have produced for the research and development of the underlying software for this website. This websites design, architecture, implementation, and so on are all my own. My experience guiding large corporations informed my choices for the architectural plans of this site. This means my experience guiding Adobe Systems, and many other large corporations, numbering greater than 100, influenced the objectives of this site. Millions of project dollars for the creation of other software products, using my plans, informed my work on this site. All of the architecture is unique, however, and purely of my creation, and there are many points of departure from commitments I would make with enterprise companies. The architecture here enables greater power, in my estimation, than what is sold to other corporations. In addition, over one million in my own efforts are included in the work underlying this site.

The architectural diagrams here provided will be of two types:

  1. Architectural diagrams and plans for this site explaining how this book and journal functions as a piece of unique technology.
  2. Architectural diagrams, or charts and diagrams like architectural diagrams, that are ethical, behavioral, psychological, and moral-philosophical (interdisciplinary), that provide a better understanding of this work of ethics.

These should provide the reader not only a better understanding of materials here included, but also provide another way of thinking about moral-philosophical and ethical topics that is unique and superior in a number of ways. All coming from a finished professional in the field of architecture and leadership consulting.

Software architectural diagrams relating to the present book and journal and moral technology lag somewhat behind what is most current, wherever there is a need for protecting intellectual property, and protection of valuable clients. It must be understood that certain architectural diagrams that are currently being utilized in large corporations have millions of dollars of investment, and involve concerns about competition. These documents cannot be shared, but may be shareable in the future.

I do not exclusively depend on architectural documents of these types in my creative processes or other methods. In my history I’ve noticed many who are not technically inclined will attempt to claim that only technical methods are used by those who use them, which is surely an absurdity. Unfortunately that is a common absurdity, often revealing an inability to do similarly, or a desire to control others by disallowing interdisciplinary approaches, and enabling claims that people who are technical don’t have intellectual abilities that are global. It is noted by the author here that those with the highest verbal and visual intelligence will be able to apply both technical and non-technical approaches, and the non-technical approaches are the more common of the two.

Being free to employ any method or findings that relate to any discipline or trade whatsoever, I will not reduce myself in the writing of my own book and journal. Here there will be art, building design and architecture, chemistry and physics, music, sciences of all sorts, moral philosophy, treatment of religion, politics, law, business, accounting, welding, plumbing, kinesiology, photography, cinematography, drawing, medicine, naturalism, zoology, anthropology and much else, as it relates to my complex life. What subjects are there in the library?

Architecture

Corporations and governments, and militaries, creating processes which are to be followed by employees, which supposedly lead to public excellences are really moral processes which have not been recognized as such. If you were to govern your behavior according to a religious view, then there would be processes, ambiguously andvaguely understood, and certainly not recorded, that would also be moral in nature. For example, if you are in a situation with someone that may result in sexual behavior, one is supposed within customs, and within religion, to follow some rules which would ensure no serious legal or religious transgression occurs. Those who claim otherwise would have to admit they are not observing any process regarding the morality of sexual behavior. Likewise, within ones employment, one has rules, and processes to follow, and decision alignments with one’s leaders. The implication is that any business process created and disseminated has a character resembling a moral process, and within businesses there would be enforcement that could include termination of employment and ability to have funds, which procure all that must be procured that is not free. In an interesting way, observance of these larger processes includes relationships with sexual behavior.

Below is an example of a proposed strategic process which would relate to a skill, and a forced behavior of at least one employee, and relationships with other employees. Failure to observe such a process would be punishable potentially with release of the employee. An understanding of such a process may be part of a certification requirement which would relate to role requirements and therefore the contract between the organization and the new employee or candidate.



Figure 1. An example of what would amount to a moral process with enforcement for a global corporation. Business Process Management and Human Resource Policy is the business of controlling behaviors and ensuring that employees cannot deviate excessively from business policies and pathways of work behavior. These would relate to writings that employees can use for verification that their behavior is in compliance with job requirements and acceptible work behavior leading to compensation.

Within my system of ethics here shared, and in what will be shared later, is this idea that personal processes of behavior are related to morality in ways that have not been recognized. Diagrams like these provide documentary representation of plans. It was stated elsewhere in this book that plans and strategies may not be said to exist if they have not been recorded, unless of course the person who has the vision of the plan or strategy can clearly articulate with good complexity, resembling these diagrams, or programs, without ambiguities which would indicate incompleteness or lack of definition, or that really these are partial visions. A business leader with a partial vision for a corporate plan who could not create a diagram clearly showing the plan without ambiguities would not really have a plan, or a strategy. Already there is a view that a plan is something written. A policy in government is not one that exists in minds only. It is one that has been recorded in a meaningful way and does not have an excessive quantity of missing elements implying that it has only been conceived in a cloudy mind, and recorded without clarity.

Being a former architect and advisor of organizations I’ve had to make clear recommendations and proposals in written format, which must include logic, such as that diagram above, which was for the strategic plans of a global corporation.

It is interesting and fascinating that people who claim themselves moral have no written plans of any kind regarding any behavior; but their companies in which they work, may really have clearly defined pathways of action to ensure the brand and company actually realizes its goals, protects its staff, its image, and earns: meaning the processes have to work and really be pragmatic and instrumental. In the meantime, religious people have no such plans, and it indicates the foolishness of their convictions and religiosity, being unable to convey in writing their own behaviors in descriptive form, or the rules? I have seen no similar process diagram for prayer and know there could be none that would be instrumental in the ways that religions claim they would be instrumental (i.e. supernatural non-pragmatic ways).



Figure 2. Diagram of an earlier version of the software system created by the author, utilized for the creation of this website. This system included methods of redundancy, which are recognized as necessary in a system of behavioral ethics, particularly in the utilization of the system which has as an objective minimal data loss. A system of ethics well conceived would also include interactions of people and systems, but also include appropriate moral concerns in the automation of processes which would be performed by people before such automation.

An interesting consideration for moral philosophy is how automation figures into planning. There is a psychological component in that all learning really does result in automation when the skill learned is forgotten in its utilization. There is a technological aspect in that any behavior which was before a human behavior is later a behavior of a system that was created. Technology, of course, automating human behaviors, would be automating what was already considered desirable. The brain, automating repeated behaviors, would be ones that we would prefer to be desirable and not undesirable. However, almost certainly there are automatic behaviors that are undesirable, such as smoking, once one has been a smoker for years and is no longer reflective or decisive in advance of doing the activity. One simply does it, like one does many other negative habitual behaviors, in a way that is largely automatic, and the automaticity ensures the continuation of a behavior considered immoral, depending on the behavior and other circumstances. One must also consider that smoking is also the result of manufacturing processes which are certainly automated already, for the creation of products automatically created, packaged, and delivered to buyers. And so this idea that technological automation and system design planning would relate to business considered “good or bad” simply by populations believing themselves to perform moral considerations, should have adequate support without additional comment; particularly, when it is considered that people think that support or non-support of business is a consideration that is also moral and ethical. Both diagrams above relate to architectural concerns which touch on the technology and behaviors of businesses we think we have some moral decisions to make that are ethical and moral. Once utilized these constitute the business and organizations behavior itself and not only represent what is planned or possible in those organizations.

Redundancy is a topic relating to risk management. Risk management of information relates to insurance decisions which involved things which are considered especially important to individuals, families and businesses. Risk management is also within the scope of ethics, and already parents think it worthwhile to teach policies, however vague and unwritten, to children to avoid strangers and otherwise risky people. Health insurance is procured, along with other forms of insurance, partly to protect funds and assets which are supportive of dependents in families and employees of institutions, and anyone else who is thought to exist in the care of a government. Finally defense systems and military institutions provide supposedly underlying insuring practices which protect all who are thought to be protected in a nationalized system of human rights, which are believed to exist for a region. Outside the scope of these insurers and militaries are people who are not under consideration at all; and so nationalization and colonization, and the arbitrary boundaries of populations are also thought to relate to risk management which has designs that would relate to what was provided as examples above, in a way that excludes people entirely from moral consideration. A contradictions to ostensible religious views, but with full support of certain populations, believing themselves to have good superiority or quality as compared with other nations, which would be less supportive of their own governments, if they are properly informed.

Attentional Architecture

The below activity diagram done in the format of Uniform Modeling Language, used software and process engineering and architecture, and for Business and Organizational Processes, including Military Processes, is used for my own attention management process related to my system of ethics.

I use this process in order to redirect my attention to:

  1. Gain focus on what I’m doing at the moment, which is often related to mindfulness or deliberateness, in “here-and-now” behavior, and
  2. Relate what I’m doing to all else I might do, and the organizaation of all I can do in my set of life-categories, and
  3. Use to develop my mind and ability to utilize the same process, and improve the process.

This process is useful when:

  1. There is utility and a feeling of desirability of organizing thoughts, recollecting plans, reviewing topics wanted to be reviewed, and developing on ideas which were being developed,
  2. There is a need to redirect attention from a distraction, and to achieve focus.
  3. There is no other obvious thing to be done, or anything to absorb attention of value, which implies that development of this process is desirable.

It is possible to use this process for much of what one does, and to utilize it for hours without feeling any constraint about its usage. It can be used without constraining ideas or a feeling of freedom, and increases freedom and opportunities for sponteneity of creation and of choice in behavior. Notice the process broadens what one can imagine at a time concerning options of what to do next. When one feels one is not able to recall or creatively determine what to do next, this process results in recollection of plans and creates avenues for creating things to do which rationally relate to what is being done presently.

This process is intended also to increase opportunities for rational moments. “Rationcination” is a word related to “rational” which is intended to bring out what is supposedly logical or mathematical in a train of thoughts, a period of deliberation, a time of active decision making utilizing logic and tools, or rules of thinking, or really clear natural thinking that depends on natural logic and intuition, or native intelligence. Rational moments are not always happening. My writing Rational Times, begun approximately 20 years ago, was about increasing rational moments by journaling periodically, and reviewing those journal entries or thoughts related, to more often recover or increase rational thinking. Many behaviors are not related to rational planning but instead involve habitual repetition, or behavior without much thought, which is natural of course in relaxation or in times when thinking feels difficult and other styles of thinking needed. We are also not being rational when simply being purely playful, or sexual, or are eating and fulfilling various desires automatically. This process is intended to be invokable at any time you are performing any activity. Mindful recognition of a present activity and trying to more fully focus on what is done is something that can be done for all activities excepting those that do not involve wakefulness, like sleep. One would not expect to be able to use such a process for all activities all the time without training oneself to do that, and I am not myself, even as author of the process, able to do it continuously all the time, and have recently gone through a gap of several days of not doing the activity, which related to a period of sickness and fatigue and need of more sleep and rest than usual. However, I have used this process for many hours at a time for many different activities, and intend to continue utilizing it such that it results in a level of effortlessness, making myself less resistant to its use when I’m feeling more mentally tired or lazy than usual. Again, from usage over extended period of time including many hours and weeks, it appears disuse is mostly related to resistance to use from mental tiredness or laziness, or habitual disuse after prolonged rest. It is my intention to return to share how far one can go on the utilization of this process, and will also develop the process to increase its instrumentality.

The result of the process below is increased ability to control attention, relate attention to plans and life, and to increase rational behavior by taking behavior and making it include what would relate to ratiocination, focused deliberation, logical analysis, creative problem solving and the like. Choosing to do things without such behavior is less deliberative, and less related to active choice, and more related to habitual or automatic unreflective behavior. However, through training even these habitual, automatica and unreflective behaviors, come to be the result of practiced rational behavior, making non-rational ratiocinating behavior the result of rational behavior. It is understood that automaticity and mastery is the culmination of practiced rational behavior, and so the objective isn’t necessarily continued rationality, but repose and relaxation in being able to behave automatically in ways resulting from earlier rationality.



Figure 3. Activity diagram for increasing rationality, ability to maintain focused attention on desirable topics, including plans and idea development, and habituation of the process itself with training. This diagram is also for managing behavior and actions, increasing one’s moral and ethical abilities and value. A method of self-development.

This process is one that is related to software architecture and architectural design in general. Notice that the UML activity diagram format is recognizably related to business process plans that really are utilized militaries, such as those used in the United States Military, to which I have been exposed as a consultant for the United States Department of Defense. It also relates to the above process diagram which was delivered, as was stated, to a global enterprise organization in which I was guiding in a strategic capacity. These processes are, again, used to guide behavior in work, which is where people spend their active behavioral energies, to achieve excellences in work output, and in contexts in which they can be punished financially. This is in the group organization governance context and context of business rulership, but also in the context of technological intellectual property for secret or confidential, or otherwise protected business activities, and designed human behaviors. Some such processes may relate to similar diagrams for software system tools with which these same users would interract. An analogy may be a software system in which I may design or architect that members of the public would use in a constrained but pleasing way, which implies their own behaviors are also part of the design. Design of software systems also include interfaces and human touchable designs, buttons, images, and the like, which are planned to coordinate with psychological expectations of human beings, for their ease of use, training, etc… Such architectures are employed within training and educational contexts in which certification is required. All of these same architectural plans, and ideas, which are usable in a collective organization situation, are usable in the same way at a smaller scale by individuals who think themsevles moral. This is therefore a moral process or ethical process instrumental for the creation of rational thinking, which is thought to be a requirement of moral and ethical behavior. In this way it is a systematic method for increasing moral behavior.

The specifics of what thoughts or behaviors are had that would be increasingly moral relate to other considerations which figure into the purpose of this book and jouranl and would be scattered in other portions of the book. The complete readin of this book is required for a better understanding of what a full moral life would consist of. The purpose of the statements in this paragraph is primarily intended to let the reader know the author does not think this process alone somehow encapsulates all morality and would produce moral people alone; but instead, that it is a useful process for increasing one’s ability to maanage one’s moral attention, increase rationality, and increase moral behavior in a number of ways, akin to what is desired in the improvement of human behaviors in various organizations which really do have as their intention the increase of human excellences, in human constitutions and actions and effects.

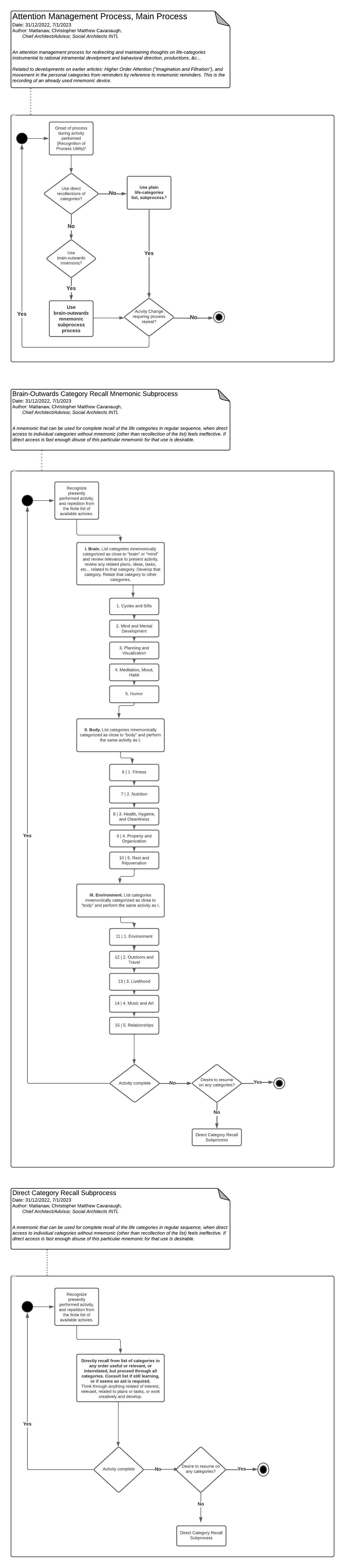
Below is the very newest version of the attention management process diagram. This is the version I am actively using and developing upon today. The full image may now be easily viewed in the browser and for that I suggest downloading the source image or PDF.



Figure 4. The newest version of the Attention Management Process, that I refer to as AMP for short

Earlier Ritual-behavioral Processes

Before the development of the above process architecture was a long and tedious process of utilizing an earlier ritualistic plan for structuring behavior.

A ritual, if one looks closely, is a repetitive method of routinely undergoing the same behavioral processes. Early in my studies on ethics I was appreciative of ritual behaviors in their discipline, and ability to act as reminders. However, this aspect of ritual behavior is what I found valuable, not necessarily what it contained in detail, which we know could include religious superstitions and behaviors which are delusional. Instead, if a ritual was to have special value, it would need to be more about the discipline around high quality behaviors, and reminders of ethical ideas which involve truth. Rituals would need to be modifiable and improvable.

The processes that I wanted to be ritualistic were my morning and evening routines which were supposed to include all those actions that were necessary for guaranteeing success, even if much of the remainder of the day were omitted. Behaviors I was wanting to perorm that seemed necessary, relating to my various life categories, like health, nutrition, cleanliness, fitness, and mental development, are achieveable in a compressed period of time much shorter than the entire day’s duration.

These early routine processes amount to sequences of actions and subactions that align with the life categories. These were created and practiced more formally as early as 2008, although much of the thinking that went into these processes were already envisioned quite well, which is clearly indicated by the sophistication of these early versions of these lists. These lists were used for a period of approximately 5 years with concentration before they were put away, but still practiced, with the intention of bringing them back out once a period of time existed calling for greater attention. Again, the author thinks it important to practice efforts until habitualization or automation is realized, and once realized the goal of the practice is temporarily complete. Once one has attained a skill the attention that went into the practice for finding, practicing, and absorbing the skill are unnecessary for a period. Renewed efforts may be required later when there is a cause for revisiting, like if there is a regression in the skill, or if there is a cause for development. Around 2016/17 I noticed there were some regressions calling for the skills to be practiced again, and later, cause for developing it further into a more detailed plan, connecting with efforts in the writing of higher order attention. There was an envisioned process in higher order attention that related to this process, but they were not formally defined in an architecture like that presented above.

An interesting feature of these considerations is that no ethic can exist in any sophistication without similar recordings and one can recognize that there are no examples of recordings as sophisticated as these in other sources, current or ancient. Additionally, at the time of this writing, it is known that other developments already in practice by the author exist that have not yet been recorded, and these have never been recorded. However, if a person has come to the idea that their own behaviors must have a ritualistic structure in order to arrive at success in some parts of life, then they have come to a ritualization similar to what is already existing in various religions. Parts of this are typical in everyday behaviors as they repeat to realize goals. In this way everyone has experience with this and would likely recognize that expansion to include more comprehensive success in all of the various life categories would result in greater excellences, that would eventually lead one to recognize that one is living a highly ethical existence. Particularly when the processes have been utilized for an extended period of time and become part of the person through internalization.

Below are the initial processes that I recorded. These were preceded by first versions of the personal form which clearly relate in a variety of ways. Recall the personal form was for collecting data related to the carrying out of behaviors that were classified using the life categories, and relate to required actions for reaching excellences!

Fourth Edition of the Rituo-behavioral Sequence:



Master

Third Edition of the Rituo-behavioral Sequence:



Master

Draft Work on the Rituo-behavioral Sequence:



Master

What is also attractive about these diagrams is their simplicity which should allow readers to see the usefulness of them. Readers can see that they too could create processes such as these which are no more than sequences of behavior, similar to actions carried out in recipes. Seeing that these are accessible and easy to understand, it isn’t a huge leap to the above architectures that present the same ideas in a slighly different format. There aren’t massive differences between these [methods of diagramming and visualization](methods-of-diagramming-and-visualization.html], and it is the author’s perspective as an elevated architect, that many diagrams and visualizations seem complex while their underlying pattern really amounts to simpler diagrams, like these list diagrams above. The activity diagrams include more planning that relates to programming, including loops and choices, which relate further to programming. If one has a list of steps in a recipe like plan of ritual behavior, one has created a program for oneself. People even say they are following a “program” when they are trying to achieve certain results, perhaps related to education or weight loss, nutrition or fitness. We also have programs in businesses which are supposed to have models, which summarize key behaviors, people are supposed to be following, to get objectives completed. They key idea here is that much of this is captured already, or capturable, in simple lists like these, which I was utilizing earlier. However, mentioning this I don’t want to encourage that one needs nothing further for more sophisticated objectives, like those within this Book and Journal. It is importnt here to see that one can easily progress to use other techniques that get closer to the methods of software architecture, business architecture, and computer programming, which can be used to model much of life on earth, not only human ethical life.